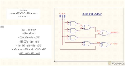
3 Bit Full Adder Circuit Diagram

3 Bit Full Adder Circuit Diagram. 3 bit full adder youe. Web full adder is developed to overcome the drawback of half adder circuit.

Copy of 3Bit Binary FullAdder Multisim Live
Copy of 3Bit Binary FullAdder Multisim Live from www.multisim.com

Solved problem 1 3 bit binary adder with on and led. Full adder an overview sciencedirect topics. A full adder is a digital circuit that performs the addition of three binary inputs.

Solved Problem 1 3 Bit Binary Adder With On And Led.


Web october 27, 2022by omar muñoz urias1 comment. Web to get started with your full adder circuit on the breadboard, you’ll need the following components: Web the block diagram for this circuit is full adder block diagram in these circuits there are n input variables obtained from an external source are of binary type.

In This Tutorial, You Will Learn How.


A full adder is a digital circuit that performs the addition of three binary inputs. Web this article is all about the full adder wiring diagram. Full adder an overview sciencedirect topics.

Web A Binary Adder Made Using And Or Array Logic.


3 bit full adder youe. The full adder is a digital circuit that is used to add binary numbers. Web full adder is developed to overcome the drawback of half adder circuit.

Web We Will Learn About The Half Adder, Full Adder, Parallel Adder (Using Multiple Full Adders), Half Subtractor, Full Subtractor And A Parallel Adder / Subtractor Combination Circuit.


They are used to make digital circuits to make them. Web using these two functions for c and s, the circuit for the full adder can be represented in logisim as the following diagram.