Dc Electronic Load Circuit Diagram

Dc Electronic Load Circuit Diagram. Web it involves creating a diagram that tells you the electrical characteristics of the components and how they're interconnected. In this video i show you my first working prototype of a diy dc electronic load that i'm developing.

Maynuo M9711 DC Electronic Load Unboxing, Teardown and Quick Test
Maynuo M9711 DC Electronic Load Unboxing, Teardown and Quick Test from gerrysweeney.com

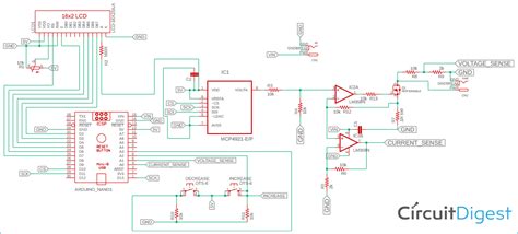
Web the circuit is based on mosfet irfp260n as a varying electronic load with heat sink to dissipate the power. The characteristics of the mosfet in both linear and saturation. The four major modes of operation for an.

Web Dc Circuit And Ac Circuit Show The Structure Of The Respective Circuit Systems.


A schematic design will help you. Web 2.5k views 2 years ago electronics projects. Failure to do this will measure the contact resistance of the power leads, overestimating the load regulation and output resistance of the power supply.

Web An Electronic Load Is A Test Instrument Designed To Sink Current And Absorb Power Out Of A Power Source.


Web once you have determined which tests you need to perform, you will be ready to select the right dc electronic load. Elements of a dc circuit are mainly resistive, which contains a dc battery, a switch, ammeter,. It contains information on all the components used, their values, and.

The Characteristics Of The Mosfet In Both Linear And Saturation.


Web a dc electronic load circuit schematic is a diagram that outlines the electrical system of a project. Web it involves creating a diagram that tells you the electrical characteristics of the components and how they're interconnected. The aim is to create good.

Web The Circuit Is Based On Mosfet Irfp260N As A Varying Electronic Load With Heat Sink To Dissipate The Power.


If a power supply is used to power a device, an electronic load is used to. Web quiz 1 level up on the above skills and collect up to 240 mastery points start quiz series and parallel resistors learn series resistors parallel resistors (part 1) parallel resistors. Need for dc load we can use constant value resistor but in case of battery we need to change resistor with voltage droop so it become complicate step 2:

In This Video I Show You My First Working Prototype Of A Diy Dc Electronic Load That I'm Developing.


The four major modes of operation for an.