High Frequency Transformer Circuit Diagram

High Frequency Transformer Circuit Diagram. Web the most important component of a high frequency inverter circuit is the transformer. Web this paper proposes a double conversion ups system with power factor correction, high frequency transformer isolation and 110v/220v input voltage characteristics.

Switch Mode/High Frequency Gate Drive Transformers On Triad
Switch Mode/High Frequency Gate Drive Transformers On Triad from catalog.triadmagnetics.com

Web this paper proposes a double conversion ups system with power factor correction, high frequency transformer isolation and 110v/220v input voltage characteristics. Web for a transformer operating at a constant ac voltage and frequency its efficiency can be as high as 98%. Colored parts are intended to measure load.

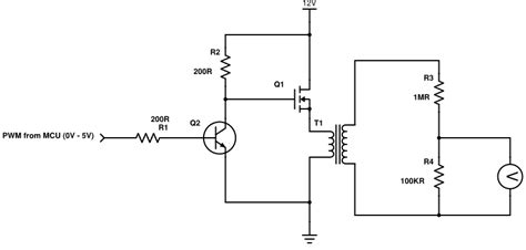
Colored Parts Are Intended To Measure Load.


The efficiency, η of a transformer is given as: It is mainly used as high. (b) circuit simulation results of high.

Web Inverter Circuit High Frequency Inverter Circuit Diagram.


Web for a transformer operating at a constant ac voltage and frequency its efficiency can be as high as 98%. 1 shows circuit schematic of the hflmc. Web the most important component of a high frequency inverter circuit is the transformer.

This Component Is Responsible For Converting The Dc Current Into Ac Power.


Web this paper proposes a double conversion ups system with power factor correction, high frequency transformer isolation and 110v/220v input voltage characteristics.